学校现有文东和长清两个校区,占地1000余亩。有15个教学单位。学校设有31个本科专业,50个专业方向,6个专科专业,其中国家级特色专业3个,山东省品牌特色专业6个,山东省高水平应用型立项建设专业群2个;设有2个泰山学者岗,建有1个国家级人才培养模式创新实验区;有1个“山东省一流学科”培育建设学科,3个山东省重点学科,8个山东省文化艺术科学重点学科。学校具有艺术学门类下5个一级学科硕士学位授予权,是山东省2017-2023年博士学位授予立项建设单位,2019年列为山东省重点高校。
建校之初,一批曾留学欧美等海外的文化名人,以及来自全国各地的优秀艺术家、教育家汇聚山艺,奠定了学校发展的根基,也为我国的艺术教育做出了卓越贡献。至今,学校已培养了4万余名合格艺术人才,涌现出了一大批杰出校友,他们不仅在各自的艺术领域取得了突出成绩,更为我国文化艺术事业的发展繁荣做出了重要贡献。
我校是一所拥有60余年扎实历史的艺术类大学,有深厚的积淀、优良的传统。长期以来,学校始终遵循党的教育方针和文艺方针,坚持立德树人,传承优秀齐鲁文化传统,创造、引领新时期的艺术发展,尽心尽力为国家培养和输送优秀的艺术人才。
一、报考条件
凡符合山东省规定的2020年普通高等学校招生报名条件者,均可报考。
下列人员不能报考:
1.具有高等学历教育资格的高等学校的在校生;
2.高中段学校非应届毕业的在校生(高中一、二年级在校生);
3.在高中段非应届毕业年份以弄虚作假手段报名并违规参加普通高校招生考试(包括全国统考、省级统考和高校单独组织的招生考试)的应届毕业生;
4.因违反国家教育考试规定,被给予暂停参加高校招生考试处理且在停考期内的考生;
5.因触犯刑法已被有关部门采取强制措施或正在服刑者。
二、报名
(一)专业报考条件
1.报考我校艺术类专业的考生必须持有《山东省2020年普通高校招生夏季高考报名信息确认单及专业测试报考证》。
2.选考科目要求:
(1)艺术类本科专业:艺术史论专业要求考生必须选考历史方可报考,其它专业不提选考科目要求;艺术类专科专业,均不提选考科目要求。
(2)非艺术类本科专业:我校文化产业管理专业为非艺术类专业,考生必须选考历史方可填报志愿。
3.性别要求:
(1)表演、音乐学(师范类)、音乐表演(音乐剧)、舞蹈表演本科专业有男女比例要求;
(2)戏剧影视美术设计(中外合作办学)(化妆美容设计)本科专业、人物形象设计(中外合作办学)专科专业只招收女生;
(3)其他专业无性别要求。
(二)艺术类本科专业考试形式及统考成绩要求
|
专业名称
|
统考成绩要求
|
是否校考
|
|
绘画、雕塑、中国画、视觉传达设计、环境设计、产品设计、
工艺美术、数字媒体艺术、动画、戏剧影视美术设计
|
山东省2020年美术类专业统考成绩必须达到本科合格线
|
组织校考
|
|
艺术设计学、摄影、绘画(鉴定与修复)、戏剧影视美术设计(中外合作办学)(化妆美容设计)、数字媒体艺术(中外合作办学)
|
不组织校考
|
|
美术学、戏剧影视导演、戏剧影视文学、广播电视编导
|
山东省2020年文学编导类专业统考成绩必须达到本科合格线
|
组织校考
|
|
戏剧学、艺术史论、戏剧影视文学(戏曲文化传播)、艺术管理
|
不组织校考
|
|
其它艺术类专业
|
无统考要求
|
组织校考
|
(三)报名须知
我校实行网络报名,请考生登录山东艺术学院网上报名系统(网址:http://zsbgs.sdca.edu.cn),认真阅读考生注意事项,准确填写报考信息。网上缴费后打印《2020年山东艺术学院艺术类专业考试准考证》。无需现场确认。
考生进行网上报名前,请务必认真阅读考生注意事项,准确填写报考信息。不按要求报名,误填、错填报考信息或填报虚假信息而导致不能考试及录取的,后果由考生本人承担。
(四)报名时间
我校报名时间为1月13日至1月17日,每天上午9:00至下午17:00。
三、考试
(一)考试证件
考生需持本人身份证、《山东省2020年普通高校招生夏季高考报名信息确认单及专业测试报考证》、《2020年山东艺术学院艺术类专业考试准考证》参加考试,三证不全或与本人信息不符者不得参加考试。
(二)考试时间及考试地点
|
专 业
|
考试时间
|
考试地点
|
|
书法学
|
2月2日
|
山东艺术学院长清校区(济南市长清区大学科技园紫薇路6000号)
|
|
视觉传达设计
|
2月3日(校考准考证号后四位0001-3000)
2月4日(校考准考证号后四位3001-)
|
|
环境设计
|
2月5日(校考准考证号后四位0001-3000)
2月6日(校考准考证号后四位3001-)
|
|
产品设计
|
2月7日
|
|
工艺美术
|
|
戏剧影视美术设计
|
2月8日
|
|
影视摄影与制作
|
2月9日(校考准考证号后四位0001-5000)
2月10日(校考准考证号后四位5001-)
|
|
中国画
|
2月9日
|
|
雕塑
|
|
绘画
|
2月10日
|
|
美术学
|
2月10日下午
|
|
广播电视编导
|
2月11日(校考准考证号后四位0001-5000)
2月12日(校考准考证号后四位5001-)
|
|
动画
|
2月12日上午
|
|
数字媒体艺术
|
2月12日下午
|
|
音乐表演(演唱)
|
初试:2月2日-3日上午
复试:2月4日上午笔试,2月4日下午-5日面试
|
山东艺术学院文东校区(济南市文化东路91号)
|
|
音乐表演(管弦乐器演奏)
|
初试:2月2日
复试:2月4日上午笔试,2月5日面试
|
|
音乐表演(中国乐器演奏)
|
初试:2月2日-3日上午
复试:2月4日上午笔试,2月5日面试
|
|
音乐表演(钢琴演奏)
|
初试:2月2日
复试:2月4日上午笔试,2月5日面试
|
|
作曲与作曲技术理论
|
笔试:2月2日-4日上午,面试:2月4日下午
|
|
音乐学
|
笔试:2月2日-3日,面试:2月4日上午
|
|
舞蹈表演
|
初试:2月2日 复试:2月3日-4日上午
|
山东省文化艺术学校(济南市文化东路57号)
|
|
舞蹈编导
|
初试:2月2日 复试:2月3日
|
|
舞蹈学
|
初试:2月4日
|
|
复试:2月5日下午
|
山东艺术学院文东校区(济南市文化东路91号)
|
|
表演(戏曲表演)
|
初试:2月4日
复试:2月5日(专业技能),2月6日上午(简谱视唱)
|
|
音乐表演(戏曲音乐伴奏)
|
初试:2月4日
复试:2月5日(专业技能),2月6日上午(简谱视唱),2月6日下午(乐理)
|
|
表演
|
初试:2月7日 复试:2月8日-9日
|
|
戏剧影视文学
|
初试:2月8日 复试:2月9日
|
|
戏剧影视导演
|
初试:2月10日 复试:2月11日-12日
|
|
播音与主持艺术
|
初试:2月12日 复试:2月13日-14日
|
|
音乐表演(现代音乐)
|
初试:2月9日
复试:2月10日下午笔试,2月11日面试
|
|
音乐表演(音乐剧)
|
|
音乐学(师范类)
|
初试:2月9日
复试:2月10日下午笔试,2月11日-12日面试
|
(三)本科专业计划及考试内容
|
院系
|
专业名称
|
方向
|
学制
|
省内招生计划
|
考试科目
|
备注
|
|
| |
|
音乐学院
|
作曲与作曲技术理论
|
|
四年本科
|
15
|
1.基本乐科(含乐理、练耳)
2.歌曲写作(为指定歌词谱曲)
3.基础和声
4.器乐曲写作(将指定的音乐主题发展成小型器乐曲)
5.钢琴演奏(练习曲、乐曲各一首,亦可加试其他乐器)
|
|
|
|
音乐学
|
|
26
|
1.基本乐科(含乐理、练耳)
2.音乐学常识
3.音乐评论(围绕题目写一篇音乐评论短文)
4.乐器演奏(乐曲一首)或演唱(2-3首民歌或戏曲、曲艺片段)
|
1、该专业为非师范类专业。
2、除钢琴外,其它所有乐器均须自带。
|
|
|
音乐表演
|
演唱
|
33
|
初试:演唱(自选歌曲一首)
复试:1.演唱(自选歌曲二首,曲目与初试不得重复)
2.基本乐科(含乐理、练耳)
|
1、演唱歌曲要求:美声或民族。
2、如需钢琴伴奏,须准备好乐谱。考生也可自带钢琴伴奏。
|
|
|
音乐表演
|
管弦乐器
演奏
|
29
|
初试:乐器演奏1.练习曲一首;2.乐曲一首;3.音阶琶音(小提琴除单音外还需演奏三、六、八度的双音阶)。
打击乐须测试:小军鼓练习曲一首、马林巴中级以上程度练习曲、乐曲各一首。
复试:
1.乐器演奏(自选乐曲一至二首)
2.基本乐科(含乐理、练耳)。
打击乐须测试:(1)小军鼓、马林巴乐曲各一首(可加试定音鼓或爵士鼓);(2)钢琴演奏(奏鸣曲或乐曲一首)。
|
1、该专业只招收长笛、双簧管、单簧管、巴松、圆号、小号、长号、中音号、大号、小提琴、中提琴、大提琴、低音提琴、打击乐、竖琴。
2、考试时评委可在乐曲演奏中的任何部分要求开始和结束。
3、除钢琴外,其它所有乐器均须自带。
|
|
|
音乐表演
|
中国乐器
演奏
|
33
|
初试:乐器演奏1.练习曲一首;2.乐曲一首。打击乐须测试:小军鼓(练习曲一首)、排鼓(乐曲一首)。
复试:1.乐器演奏(自选乐曲二首,其中可以重复一首初试曲目)2.基本乐科(含乐理、练耳)
打击乐须测试:小军鼓(练习曲或乐曲一首)、排鼓(乐曲一首),不得与初试曲目重复,另加试其他乐器或音高乐器。
|
1、该专业只招收唢呐、笛子、笙、柳琴、琵琶、扬琴、筝、三弦、阮、板胡、二胡、坠琴、古琴、大提琴、低音提琴、民族打击乐。
2、考试时评委可在乐曲演奏中的任何部分要求开始和结束。
3、以上乐器均须自带。
|
|
|
音乐表演
|
钢琴演奏
|
20
|
初试:钢琴演奏(练习曲一首)。
复试:1.钢琴演奏:乐曲一首(不得与初试曲目重复)2.基本乐科(含乐理、练耳)3.视奏。
|
考试时评委可在乐曲演奏中的任何部分要求开始和结束。
|
|
|
美术学院
|
绘画
|
|
四年本科
|
72
|
1.素描(写生4开纸)
2.色彩(写生4开纸)
3.速写(默写4开纸)
|
1、入校后根据成绩,结合双向选择的原则分为油画、版画、壁画、实验造型、美术教育方向。
2、考生矫正视力须在4.8以上。
|
|
|
雕塑
|
|
五年本科
|
20
|
1.素描(写生4开纸)
2.色彩(写生4开纸)
3.速写(默写4开纸)
|
考生矫正视力须在4.8以上。
|
|
|
中国画
|
|
四年本科
|
25
|
1.素描(写生4开纸)
2.速写(默写4开纸)
3.书法(四尺三开生宣)
|
|
|
美术学
|
|
40
|
美术评论
|
|
|
|
戏剧学院
|
表演
|
|
四年本科
|
25(
男12,
女13)
|
初试:1.命题集体小品2.自备朗诵(散文、小说或寓言)
复试:1.自备朗诵(散文、小说或寓言,所选作品不得与初试相同)、形体(舞蹈或武术)、声乐(自备歌曲一首)2.命题表演
|
|
|
|
播音与主持艺术
|
|
20
|
初试:自我介绍(2分钟以内)
复试:1.自备文学作品朗诵2.即兴口语表达
|
|
|
|
戏剧影视导演
|
|
20
|
初试:1.自备文学作品朗诵2.命题集体小品
复试:1.命题小品2.命题编讲故事
|
|
|
|
戏剧影视文学
|
|
15
|
初试:即兴评述
复试:1.叙事散文写作2.戏剧故事写作
|
|
|
|
戏剧学
|
|
10
|
学校不组织专业校考,使用山东省文学编导类专业统考成绩
|
|
|
|
现代音乐学院
|
音乐学
(师范类)
|
|
四 年 本 科
|
61(
男19,
女42)
|
初试:1.演唱歌曲一首2.钢琴或手风琴演奏乐曲一首。
复试:1.演唱歌曲一首2.钢琴或手风琴演奏乐曲一首3.乐理4.练耳。
注:复试演唱、演奏曲目需不同于初试,有舞蹈专长或第二乐器可加试。
|
考试时评委可在演奏、演唱中的任何部分要求开始和结束。
|
|
|
音乐表演
|
音乐剧
|
16(
男8,
女8)
|
初试:1.演唱歌曲一首2.朗诵(散文、小说或寓言)
复试:1.演唱歌曲一首(曲目不同于初试)2.命题小品或即兴表演3.舞蹈表演(自选舞蹈片段2分钟)4.乐理 5.练耳
|
考试时评委可在演唱、表演中的任何部分要求开始和结束。
|
|
|
音乐表演
|
现代音乐
|
26
|
现代音乐演唱:
初试:演唱自选歌曲一首
复试:1.演唱自选歌曲二首(曲目不得与初试重复)2.乐理 3.练耳
现代音乐演奏:
初试:乐器演奏(自选乐曲一首)
复试:1.乐器演奏(自选乐曲一首,曲目不得与初试重复)2.乐理 3.练耳
|
1、该专业只招收流行演唱、古典吉它、电吉它、电贝司、爵士鼓、萨克斯、流行键盘、双排键电子琴、手风琴。
2、考试时评委可在演奏、演唱中的任何部分要求开始和结束。
|
|
|
设计学院
|
视觉传达设计
|
|
四年本科
|
50
|
1.色彩(静物默写8开纸)
2.速写(人物动态组合默写8开纸)
|
1、考生矫正视力须在4.8以上,无色觉障碍。
2、学生入学后,可根据自我意愿选择进入“2+2”制双学士学位本科项目,项目说明详见:http://sjx.sdca.edu.cn/info/1102/3836.htm
|
|
|
环境设计
|
|
50
|
|
|
产品设计
|
|
30
|
|
|
工艺美术
|
|
30
|
|
|
艺术设计学
|
|
20
|
学校不组织专业校考,使用山东省美术类专业统考成绩
|
|
|
艺术管理学院
|
文化产业管理
|
|
四年本科
|
45
|
不组织专业考试
|
考生必须选考历史方可填报志愿
|
|
|
艺术史论
|
|
70
|
学校不组织专业校考,使用山东省文学编导类专业统考成绩
|
考生必须选考历史方可填报志愿,入学后分为文化遗产、艺术理论与批评两个方向。
|
|
|
艺术管理
|
|
45
|
学校不组织专业校考,使用山东省文学编导类专业统考成绩
|
|
|
|
舞蹈学院
|
舞蹈表演
|
|
四年本科
|
66(
男26,
女40)
|
初试:1.专业基础条件测试2.即兴舞表演(分组)
复试:1.基本功测试2.舞蹈剧目表演(自选舞蹈剧目片段,限时2分钟以内)
|
1、舞蹈表演、舞蹈编导两个专业不能兼报,但均可兼报舞蹈学专业。
2、考试服装要求:基础条件和基本功测试女生统一着体操服,男生着短袖上衣和短裤;舞蹈剧目表演不允许穿演出服装。
3、舞蹈剧目表演的音乐伴奏、道具自备(自备音乐以mp3或wav格式存储于U盘中)。
|
|
|
舞蹈学
|
|
25
|
初试:1.专业基础条件测试2.舞蹈剧目表演(自选舞蹈剧目片段或组合,限时2分钟以内)
复试:舞蹈评论(观看舞蹈作品,写出评论文章)
|
|
|
舞蹈编导
|
|
17
|
初试:1.专业基础条件测试2.即兴舞表演(分组)
复试:1.专业基础条件测试2.自编或自选剧目表演3.音乐编舞
|
|
|
戏曲学院
|
表演
|
戏曲表演
|
四年本科
|
26
|
初试:戏曲唱念、形体基本功
复试:1.自选剧目片段(10-15分钟)2.简谱视唱
|
入学后分为京剧表演、吕剧表演方向。
|
|
|
音乐表演
|
戏曲音乐
伴奏
|
18
|
初试:戏曲音乐片段或民族器乐曲一首
复试:1.戏曲音乐片段或民族器乐曲一首(演奏曲目不得与初试重复)
2.乐理
3.简谱视唱
|
1、文场:京胡、京二胡、月琴、三弦、坠琴、二胡、笛子。
2、武场:板鼓、铙钹、大锣、小锣。
3、入学后分为京剧音乐伴奏、吕剧音乐伴奏方向。根据专业需要由戏曲学院统一调配。
|
|
|
戏剧影视文学
|
戏曲文化
传播
|
35
|
学校不组织专业校考,使用山东省文学编导类专业统考成绩
|
|
|
|
传媒学院
|
广播电视编导
|
|
四年本科
|
70
|
笔试:影视艺术评论与创作
|
|
|
|
数字媒体艺术
|
|
60
|
视觉创意与表现
|
根据命题要求,完成文案策划、创意设计、视觉呈现等设计过程。考生自备黑色专业绘图笔(非油性)和签字笔等工具。考试用纸为电脑阅卷标准答题纸(非专业绘图纸)。
|
|
|
动画
|
|
40
|
命题创作(角色造型表现)
|
考试用纸8开素描纸,绘画工具不限。
|
|
|
摄影
|
|
45
|
学校不组织专业校考,使用山东省美术类专业统考成绩
|
考生矫正视力须在4.8以上。
|
|
|
职业
教育学院
|
绘画
|
鉴定与修复
|
四年本科
|
30
|
学校不组织专业校考,使用山东省美术类专业统考成绩
|
考生矫正视力须在4.8以上。
|
|
|
电影学院
|
戏剧影视美术
设计
|
|
四年本科
|
25
|
1.素描(写生4开纸)2.色彩(写生4开纸)
|
考生矫正视力须在4.8以上。
|
|
|
影视摄影与制作
|
|
30
|
笔试:视听常识与分析设计
|
|
|
|
书法学院
|
书法学
|
|
四年本科
|
30
|
1.楷书(四尺斗方)
2.行草书(四尺斗方)
3.篆刻(A4标准纸)
|
考生矫正视力须在4.8以上。
|
|
|
国际艺术交流学院
|
戏剧影视美术设计(中外合作办学)
|
化妆美容设计
|
四年本科
|
68(女)
|
学校不组织专业校考,使用山东省美术类专业统考成绩
|
1、该专业只招收女生。
2、对化妆品、美容、美发等相关用品有过敏情况的考生请勿报考。本专业是中外合作办学项目,因项目性质决定,学生入学后,如因特殊原因无法正常进行学习的,一律按退学办理。
3、由国际艺术交流学院实施教学;本专业的四年学习均在国内完成。学费24000元/年。
|
|
|
数字媒体艺术
(中外合作办学)
|
|
65
|
学校不组织专业校考,使用山东省美术类专业统考成绩
|
1、考生矫正视力须在4.8以上。
2、本专业是中外合作办学项目,因项目性质决定,学生入学后,如因特殊原因无法正常进行学习的,一律按退学办理。
3、由国际艺术交流学院实施教学;本专业的四年学习均在国内完成。学费24000元/年。
|
|
(四)专科专业计划及报考要求
|
院
系
|
专业名称
|
学制
|
学费
|
省内招
生计划
|
备注
|
|
(元/生、年)
|
|
职业
教育学院
|
视觉传播设计与制作
|
三年专科
|
10000
|
113
|
达到山东省美术类专业统考专科合格线以上的省内考生均可报考,不再单独考试。新生入校后,根据录取成绩,结合双向选择的原则,分为视觉传达设计、环境艺术设计、文化创意设计、美术方向。
|
|
音乐表演
|
12000
|
30
|
取得所有本科院校相同艺术类别内的本科专业合格证的省内考生均可报考,不再单独考试。但音乐表演专科专业培养以声乐(美声唱法、民族唱法)、钢琴、二胡、小提琴、大提琴专业方向为主的综合性专业人才,其他专业方向入校后须服从职业教育学院的专业培养方案。
|
|
国际艺术交流学院
|
艺术设计
(中外合作办学)
|
二年专科
|
18000
|
142
|
达到山东省美术类专业统考专科合格线以上的省内考生均可报考,不再单独考试。
该专业分为:视觉传达、环境艺术设计两个专业方向,分别与澳大利亚、韩国、俄罗斯合作办学。
视觉传达专业方向的学生在我校毕业后,达到韩方或澳方入学的语言标准后,可申请签证,获得签证的学生,可以进入韩国又松大学或澳方大学插班攻读学士学位。如未达到韩方或澳方的入学语言标准,可进入韩方或澳方学校学习一年的语言预科。在完成韩方或澳方大学规定的学分并达到韩方或澳方规定的韩国语或英语标准后,可获得韩方大学或澳方大学的学位证书(澳大利亚大学本科学制是三年)。韩方大学每年学费5万-6万元人民币,澳方大学每年学费14万-15万元人民币(以上费用随汇率的波动而有所调整)。
环境艺术设计专业方向的学生在国内可选修大一、大二课程(还有部分课程需要赴俄留学后修),毕业后,根据双方合作协议要求,学生必须完成俄方要求的一年语言预科及成绩合格后,可进入俄方大学二年级继续学习,攻读学士学位(俄方大学学制五年)。俄方大学每年学费4万-6万元人民币(具体费用会随汇率的波动而有所调整)。
|
|
人物形象设计 (中外合作办学)
|
35(女)
|
该专业只招收女生,达到山东省美术类专业统考专科合格线以上的省内考生均可报考,不再单独考试。
该专业的学生在我校毕业后,在韩国语达到韩国教育部的入学标准后,可申请赴韩签证,获得韩国签证的学生,可以进入韩国又松大学插班攻读学士学位。在完成韩方大学规定的学分并达到韩国语标准后,可获得韩国又松大学的学位证书。韩方大学每年学费5万-6万元人民币(具体费用会随汇率的波动而有所调整)。
|
(五)文化考试
专业合格考生按规定参加全国普通高等学校文化考试。文化考试外语语种不限,但我校只提供英语教学(国际艺术交流学院中俄、中韩相关项目的专业除外),请考生斟酌。
四、打印专业成绩单
我校将根据专业成绩及合格比例划定专业合格线[划线原则:按计划数的4倍划定专业合格线,其中基本乐科(含乐理、练耳、简谱视唱)未过线,单科成绩为“0”分,专业总成绩不足60分,考试违纪或作弊的不在合格范围之内]。
4月中旬考生可登陆网址http://zsbgs.sdca.edu.cn进入“校考成绩查询系统”查询考试结果,打印成绩单。合格考生不寄发专业合格证。
五、录取办法
我校按照专业志愿优先原则进行录取。
●本科录取办法
按照教育部及山东省有关规定,我校为独立设置的本科艺术院校,可自行划定文化录取控制分数线。
(一)本科划线、录取原则
|
划线、录取原则
|
相关专业
|
备注
|
|
文化成绩达到山东省艺术类本科文化录取控制分数线线下20分,按校考专业成绩排序录取
|
作曲与作曲技术理论
|
|
|
音乐表演(演唱)
|
|
|
音乐表演(管弦乐器演奏)
|
|
|
音乐表演(中国乐器演奏)
|
|
|
音乐表演(钢琴演奏)
|
|
|
音乐表演(音乐剧)
|
按男女计划数分别排序录取
|
|
音乐表演(现代音乐)
|
|
|
文化成绩达到山东省艺术类本科文化录取控制分数线,线上考生按校考专业成绩排序录取
|
音乐学
|
|
|
表演
|
按男女计划数分别排序录取
|
|
音乐学(师范类)
|
按男女计划数分别排序录取
|
|
文化成绩达到240分,线上考生按校考专业成绩排序录取
|
舞蹈表演
|
按男女计划数分别排序录取
|
|
舞蹈编导
|
|
|
文化成绩达到210分,线上考生按校考专业成绩排序录取
|
表演(戏曲表演)
|
|
|
音乐表演(戏曲音乐伴奏)
|
|
|
文化成绩达到山东省艺术类本科文化录取控制分数线的基础上,按计划数的1.2倍划定学校文化最低控制线,学校文化最低控制线上考生按校考专业成绩排序录取
|
雕塑
|
|
|
中国画
|
|
|
书法学
|
|
|
播音与主持艺术
|
|
|
文化成绩达到山东省艺术类本科文化录取控制分数线的基础上,按计划数的1.5倍划定学校文化最低控制线,学校文化最低控制线上考生按校考专业成绩排序录取
|
绘画
|
|
|
动画
|
|
|
文化成绩达到山东省艺术类本科文化录取控制分数线的基础上,按计划数的2倍划定学校文化最低控制线,学校文化最低控制线上考生按校考专业成绩排序录取
|
戏剧影视导演
|
|
|
戏剧影视美术设计
|
|
|
文化成绩达到山东省艺术类本科文化录取控制分数线,按照校考专业成绩×30%+文化成绩×70%的综合分排序录取
|
戏剧影视文学
|
|
|
舞蹈学
|
|
|
广播电视编导
|
|
|
文化成绩达到山东省艺术类本科文化录取控制分数线,按照校考专业成绩×20%+文化成绩×80%的综合分排序录取
|
美术学
|
语文成绩达到90分,外语成绩达到80分。
|
|
文化成绩达到山东省艺术类本科文化录取控制分数线,按照校考专业成绩×60%+文化成绩×40%的综合分排序录取
|
数字媒体艺术
|
|
|
视觉传达设计
|
|
|
环境设计
|
|
产品设计
|
|
工艺美术
|
|
文化成绩达到山东省艺术类本科文化录取控制分数线,按照山东省美术类专业统考成绩+文化成绩的综合分排序录取
|
艺术设计学
|
山东省美术类统考成绩达到本科合格线
|
|
摄影
|
|
数字媒体艺术(中外合作办学)
|
|
戏剧影视美术设计(中外合作办学)(化妆美容设计)
|
只招女生,山东省美术类统考成绩达到本科合格线
|
|
文化成绩达到山东省艺术类本科文化录取控制分数线,按照山东省文学编导类专业统考成绩×30%+文化成绩×70%的综合分排序录取
|
艺术史论
|
山东省文学编导类统考成绩达到本科合格线
|
|
艺术管理
|
|
戏剧影视文学(戏曲文化传播)
|
|
文化成绩达到山东省艺术类本科文化录取控制分数线,按照山东省美术类专业统考成绩排序录取
|
绘画(鉴定与修复)
|
山东省美术类专业统考成绩达到本科合格线
|
|
文化成绩达到山东省艺术类本科文化录取控制分数线,按照文化成绩排序录取
|
戏剧学
|
山东省文学编导类专业统考成绩达到本科合格线
|
|
影视摄影与制作
|
校考专业成绩须达到我校划定的专业合格线
|
(二)科类批次录取说明
1.艺术类专业,录取批次在艺术类的本科提前批。
2.文化产业管理专业,录取批次在普通类的常规本科批。
●专科录取办法
我校所有专科专业不组织专业考试,按山东省教育招生考试院公布的录取原则进行录取。其中美术类专业按照综合分数录取(综合分数折算办法按照山东省教育招生考试院规定执行);其它专业认可相同或相近本科专业校考合格成绩,按照文化成绩录取。
●备注
以上本、专科录取过程中,如最后一名出现成绩并列现象,将按照以下录取原则执行:
1.以专业成绩排序录取为原则的相关专业,如出现并列现象,取文化成绩高者。
2.以综合分成绩排序录取为原则的相关专业,如出现并列现象,取文化成绩高者。
六、其他几项规定
1.在我校专业考试中有违规行为者,严格按照《国家教育考试违规处理办法》(教育部令第33号)等相关规定进行处理。
2.本科专业(不含中外合作办学专业)实行学分制收费,收费标准按照山东省物价局鲁价费函〔2018〕72号文件执行。
3.新生入学后,由我校组织新生入学资格审查,对不符合条件或有徇私舞弊等行为者按相关规定处理。
4.2020年招生计划如有变动,以山东省发改委和山东省教育厅最终下达的计划为准。
七、2021年专业招生变化
1、2021年起,音乐与舞蹈类部分专业初试将采用网络上传录像的方式组织报名考试。
2、2021年起,报考影视摄影与制作专业的考生,须参加山东省文学编导类专业统考,且统考成绩达到本科合格线。
八、本校招生信息暂以本简章和学校本专科招生信息网公布的信息为准,如遇有上级政策调整及其他变化,以本校2020年发布的招生章程为准。我校未成立除本校招生办公室以外的任何招生咨询机构,未委托任何社会机构或校外人员代为发布招生广告、宣传资料或代理招生。2020年招生专业考试信息,均以我校官方网站公布信息为准(http://zsbgs.sdca.edu.cn)。未经许可,谢绝摘录、转载,违者必究。
九、招生咨询电话:0531-86423303 ;0531-86423300。

一、报考条件
我校面向全国招生,凡符合各省(自治区、直辖市)规定的2020年普通高等学校招生报名条件者,均可报考。
下列人员不能报考:
1.具有高等学历教育资格的高等学校的在校生;
2.高中段学校非应届毕业的在校生(高中一、二年级在校生);
3.在高中段非应届毕业年份以弄虚作假手段报名并违规参加普通高校招生考试(包括全国统考、省级统考和高校单独组织的招生考试)的应届毕业生;
4.因违反国家教育考试规定,被给予暂停参加高校招生考试处理且在停考期内的考生;
5.因触犯刑法已被有关部门采取强制措施或正在服刑者。
二、我校省外考点考试要求
l 我校2020年在湖南、江苏、安徽、河南、浙江、四川、辽宁、山西、河北省设立美术类考点,以上省份的美术类(不含书法学)考生只能在本省考点参加校考,对在其他考点参加考试的成绩不予承认。
l 四川、辽宁、河南考点允许非本省考生参加考试,未设考点省份的美术类(不含书法学)考生可在上述三个考点中任选一个考点参加考试。
l 省外考点未涉及的专业,考生需到校本部考点参加考试。
三、报名
(一)山东省考生不得在省外考点参加报名考试。否则在省外考试取得的专业成绩视为无效。
(二)专业报考条件
1.报考我校艺术类专业的考生必须持有各省2020年普通高校专业报考证(或普通高等学校艺术类专业校考准考证)。
2.我校所有本科专业文理兼收,不限选考科目。
3.因各省对艺术类专业统考政策要求不尽相同,考生应依据所在省份的报考要求慎重报考;如考生违反所在省份文件政策及我校报考要求,致使校考成绩无效的,后果自负;考生报考专业涉及到所属省级统考有达标要求的,考生必须参加省级统考,且成绩合格,省级统考不合格的考生,参加我校专业考试成绩无效。
4.我校各专业与各省统考科类对应关系详见后续说明。
5.考生不得在多个考点报考同一专业,否则以第一次成绩为准。
(三)报名方式
1.湖南省、安徽省、河南省、江苏省、辽宁省、河北省、山西省考点:考生请根据各考点要求及报名时间安排进行网上报名。
2.浙江省、四川省考点:考生需登录山东艺术学院网上报名系统(网址:http://zsbgs.sdca.edu.cn )报考,网上缴费后打印《山东艺术学院2020年本科招生校考准考证》。无需现场确认,直接持证到考点考试即可。
3.校本部考点:考生需登录山东艺术学院网上报名系统(网址:http://zsbgs.sdca.edu.cn)报考,网上缴费后打印《山东艺术学院2020年本科招生校考准考证》。无需现场确认,直接持证到考点考试即可。
考生进行网上报名前,请务必认真阅读考生注意事项,准确填写报考信息。不按要求报名,误填、错填报考信息或填报虚假信息而导致不能考试及录取的,后果由考生本人承担。
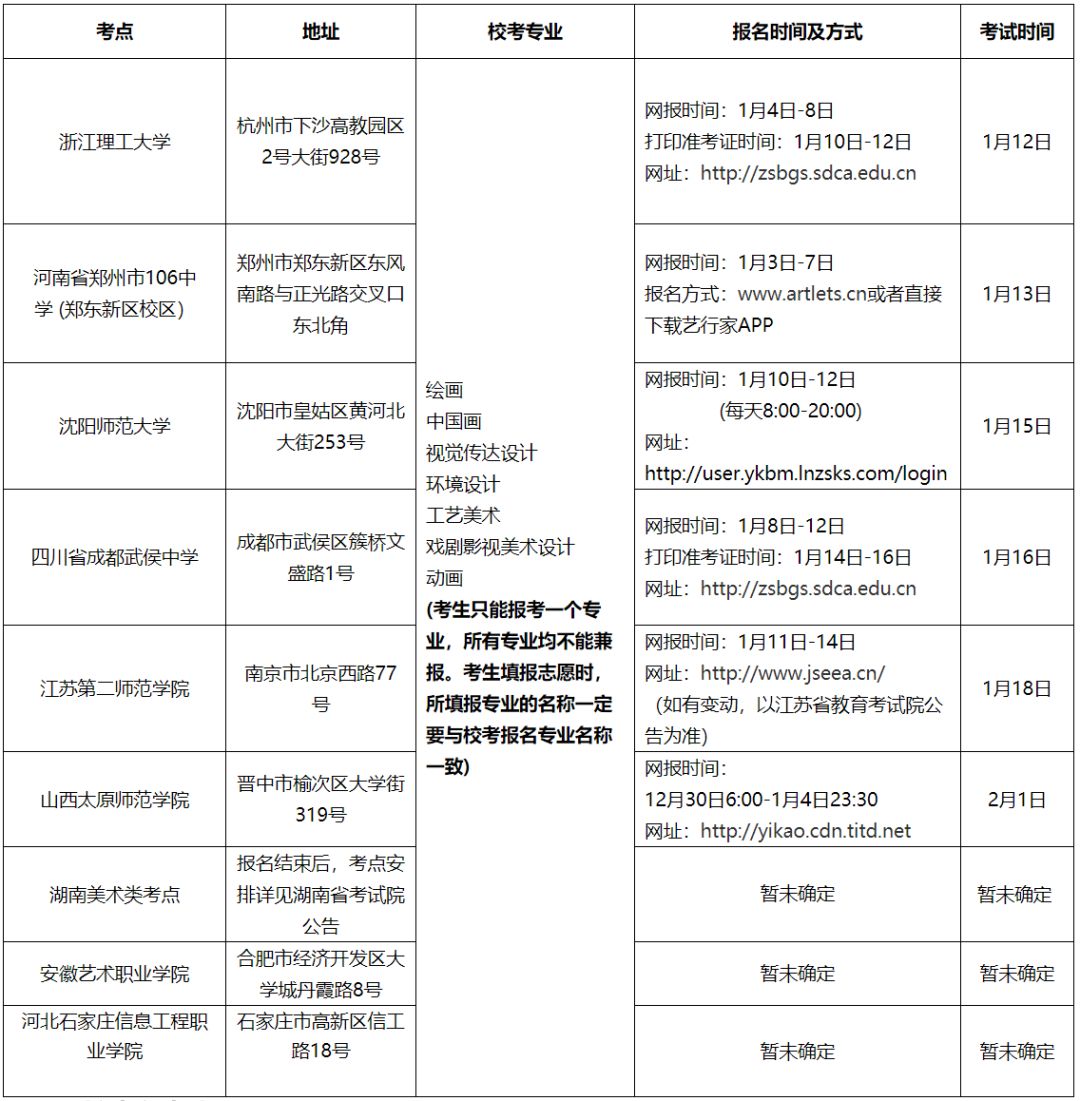
四、考点安排及报考时间
(一)省外考点:
|
考点
|
地址
|
校考专业
|
报名时间及方式
|
考试时间
|
|
浙江理工大学
|
杭州市下沙高教园区2号大街928号
|
绘画
中国画
视觉传达设计
环境设计
工艺美术
戏剧影视美术设计
动画
(考生只能报考一个专业,所有专业均不能兼报。考生填报志愿时,所填报专业的名称一定要与校考报名专业名称一致)
|
网报时间:1月4日-8日
打印准考证时间:1月10日-12日
网址:http://zsbgs.sdca.edu.cn
|
1月12日
|
|
河南省郑州市106中学 (郑东新区校区)
|
郑州市郑东新区东风南路与正光路交叉口东北角
|
网报时间:1月3日-7日
报名方式:www.artlets.cn或者直接下载艺行家APP
|
1月13日
|
|
沈阳师范大学
|
沈阳市皇姑区黄河北大街253号
|
网报时间:1月10日-12日
(每天8:00-20:00)
网址:
http://user.ykbm.lnzsks.com/login
|
1月15日
|
|
四川省成都武侯中学
|
成都市武侯区簇桥文盛路1号
|
网报时间:1月8日-12日
打印准考证时间:1月14日-16日
网址:http://zsbgs.sdca.edu.cn
|
1月16日
|
|
江苏第二师范学院
|
南京市北京西路77号
|
网报时间:1月11日-14日
网址:http://www.jseea.cn/
(如有变动,以江苏省教育考试院公告为准)
|
1月18日
|
|
山西太原师范学院
|
晋中市榆次区大学街319号
|
网报时间:
12月30日6:00-1月4日23:30
网址:http://yikao.cdn.titd.net
|
2月1日
|
|
湖南美术类考点
|
报名结束后,考点安排详见湖南省考试院公告
|
暂未确定
|
暂未确定
|
|
安徽艺术职业学院
|
合肥市经济开发区大学城丹霞路8号
|
暂未确定
|
暂未确定
|
|
河北石家庄信息工程职业学院
|
石家庄市高新区信工路18号
|
暂未确定
|
暂未确定
|
(二)校本部考点:
|
报名方式、时间
|
校考专业
|
考试时间
|
考试地点
|
|
网报时间:
1月6日-1月16日
打印准考证时间:
1月18日-各专业考试结束
报名网址:
http://zsbgs.sdca.edu.cn
|
书法学
|
2月3日
|
山东艺术学院长清校区
(济南市长清区大学科技园紫薇路6000号)
|
|
影视摄影与制作
|
笔试:2月10日
|
|
广播电视编导
|
笔试:2月12日
|
|
舞蹈表演
|
初试:2月2日
复试:2月3日-4日上午
|
山东省文化艺术学校
(济南市文化东路57号)
|
|
舞蹈编导
|
初试:2月2日
复试:2月3日
|
|
舞蹈学
|
初试:2月4日
|
|
复试:2月5日下午
|
山东艺术学院文东校区
(济南市文化东路91号)
|
|
音乐表演(演唱)
|
初试: 2月6日
复试: 2月7日上午笔试
2月7日下午面试
|
|
音乐表演(管弦乐器演奏)
|
|
音乐表演(中国乐器演奏)
|
|
音乐表演(钢琴演奏)
|
|
音乐学(师范类)
|
初试:2月9日
复试:2月10日下午笔试,
2月11日-12日面试
|
|
音乐表演(音乐剧)
|
初试:2月9日
复试:2月10日下午笔试,
2月11日面试
|
|
音乐表演(现代音乐)
|
|
表 演
|
初试:2月7日
复试:2月8日-9日
|
|
戏剧影视文学
|
初试:2月8日
复试:2月9日
|
|
戏剧学
|
初试:2月10日
复试:2月11日
|
|
戏剧影视导演
|
初试:2月10日
复试:2月11日-12日
|
|
播音与主持艺术
|
初试:2月12日
复试:2月13日-14日
|
|
表演(戏曲表演)
|
初试:2月4日
复试:2月5日(专业技能),
2月6日上午(简谱视唱)
|
|
音乐表演(戏曲音乐伴奏)
|
初试:2月4日
复试:2月5日(专业技能),
2月6日上午(简谱视唱),
2月6日下午乐理
|
五、专业计划及考试内容
|
学院
|
专业名称
|
方向
|
学制
|
省外计划
(不分省)
|
考试科目
|
备注
|
|
音
乐
学
院
|
音乐表演
|
演唱
|
四年本科
|
13
|
初试:演唱(自选歌曲一首)
复试:1.演唱(自选歌曲二首,曲目与初试不得重复)
2.基本乐科(含乐理、练耳)
|
1、演唱歌曲要求:美声或民族。
2、如需钢琴伴奏,须准备好乐谱。考生也可自带钢琴伴奏。
|
|
音乐表演
|
管弦乐器演奏
|
10
|
初试:乐器演奏1.练习曲一首;2.乐曲一首;3.音阶琶音(小提琴除单音外还需演奏三、六、八度的双音阶)。
打击乐须测试:小军鼓练习曲一首、马林巴中级以上程度练习曲乐曲各一首。
复试:
1.乐器演奏(自选乐曲一至二首)。
2.基本乐科(含乐理、练耳)。
打击乐须测试:(1)小军鼓、马林巴乐曲各一首(可加试定音鼓或爵士鼓);(2)钢琴演奏(奏鸣曲或乐曲一首)。
|
1、该专业只招收长笛、双簧管、单簧管、巴松、圆号、小号、长号、中音号、大号、小提琴、中提琴、大提琴、低音提琴、打击乐、竖琴。
2、考试时评委可在乐曲演奏中的任何部分要求开始和结束。
3、除钢琴外,其它所有乐器均须自带。
|
|
音乐表演
|
中国乐器演奏
|
12
|
初试:乐器演奏(练习曲一首,乐曲一首)
打击乐须测试:小军鼓(练习曲一首)、排鼓(乐曲一首)。
复试:1.乐器演奏(自选乐曲二首,其中可以重复一首初试曲目)2.基本乐科(含乐理、练耳)
打击乐须测试:小军鼓(练习曲或乐曲一首)、排鼓(乐曲一首),不得与初试曲目重复,另加试其他乐器或音高乐器。
|
1、该专业只招收唢呐、笛子、笙、柳琴、琵琶、扬琴、筝、三弦、阮、板胡、二胡、坠琴、古琴、大提琴、低音提琴、民族打击乐。
2、考试时评委可在乐曲演奏中的任何部分要求开始和结束。
3、以上乐器均须自带。
|
|
音乐表演
|
钢琴演奏
|
8
|
初试:钢琴演奏(练习曲一首)。
复试:1.钢琴演奏:乐曲一首(不得与初试曲目重复)2.基本乐科(含乐理、练耳)3.视奏。
|
考试时评委可在乐曲演奏中的任何部分要求开始和结束。
|
|
美
术
学
院
|
绘画
|
|
68
|
1.素描(半身像,提供相关照片,8开纸)
2.色彩(头像,提供相关照片,8开纸)
|
1、入校后根据成绩结合双向选择的原则分为油画、版画、壁画、实验造型、美术教育方向。
2、考生矫正视力须在4.8以上。
|
|
中国画
|
|
20
|
考生矫正视力须在4.8以上。
|
|
戏
剧
学
院
|
表演
|
|
20
(男10
女10)
|
初试:1.命题集体小品 2.朗诵(散文、小说或寓言)
复试: 1.朗诵(散文、小说或寓言,所选作品不得与初试相同)、形体(舞蹈或武术) 、声乐(自备歌曲一首)
2.命题表演
|
|
|
播音与主持艺术
|
|
20
|
初试:自我介绍(2分钟以内)
复试:1.自备文学作品朗诵 2.即兴口语表达
|
|
|
戏剧影视导演
|
|
20
|
初试:1.自备文学作品朗诵 2.命题集体小品
复试:1.命题小品 2.命题编讲故事
|
|
|
戏剧影视文学
|
|
10
|
初试:即兴评述
复试:1.叙事散文写作 2.戏剧故事写作
|
|
|
戏剧学
|
|
10
|
初试:即兴评述
复试:命题写作
|
|
|
现
代
音
乐
学
院
|
音乐学(师范类)
|
|
8
|
初试:1.演唱歌曲一首 2.钢琴或手风琴演奏乐曲一首
复试:1.演唱歌曲一首 2.钢琴或手风琴演奏乐曲一首 3.乐理 4.练耳
注:复试演唱、演奏曲目需不同于初试,有舞蹈专长或第二乐器可加试。
|
考试时评委可在演奏、演唱中的任何部分要求开始和结束。
|
|
音乐表演
|
音乐剧
|
5
|
初试:
1.声乐演唱自选歌曲一首
2.朗诵或舞蹈
复试:
1.声乐演唱自选歌曲一首 (曲目不同于初试 )
2.命题小品或即兴表演
3.舞蹈表演(自选舞蹈片段2分钟)
4.乐理 5.练耳
|
考试时评委可在演唱、表演中的任何部分要求开始和结束。
|
|
音乐表演
|
现代音乐
|
5
|
现代音乐演唱:
初试:演唱自选歌曲一首
复试:1.演唱自选歌曲二首(曲目不得与初试重复)2.乐理 3.练耳
现代音乐演奏:
初试:乐器演奏(自选乐曲一首)
复试:1.乐器演奏(自选乐曲一首,曲目不得与初试重复)2.乐理 3.练耳
|
1、该专业只招收流行演唱、古典吉它、电吉它、电贝司、爵士鼓、萨克斯、流行键盘、双排键电子琴、手风琴。
2、考试时评委可在演奏、演唱中的任何部分要求开始和结束。
|
|
设
计
学
院
|
视觉传达设计
|
|
60
|
1.色彩(静物默写8开纸)
2.速写(人物动态组合默写8开纸)
|
1、考生矫正视力在4.8以上,无色觉障碍。
2、学生入学后,可根据自我意愿选择进入“2+2”制双学士学位本科项目,项目说明详见: http://sjx.sdca.edu.cn/info/1102/3836.htm
|
|
环境设计
|
|
60
|
|
工艺美术
|
|
30
|
|
舞
蹈
学
院
|
舞蹈表演
|
|
40
|
初试:1.专业基础条件测试 2.即兴舞表演(分组)
复试:1.基本功测试 2.舞蹈剧目表演(自选舞蹈剧目片段,限时2分钟以内)
|
1、舞蹈表演、舞蹈编导两个专业不能兼报,但均可兼报舞蹈学专业。
2、考试服装要求:基础条件和基本功测试女生统一着体操服,男生着短袖上衣和短裤;舞蹈剧目表演不允许穿演出服装。
3、舞蹈剧目表演的音乐伴奏、道具自备(自备音乐以mp3或wav格式存储于U盘中)。
|
|
舞蹈编导
|
|
3
|
初试:1.专业基础条件测试2.即兴舞表演(分组)
复试:1.专业基础条件测试2.自编或自选剧目表演3.音乐编舞
|
|
舞蹈学
|
|
5
|
初试:1.专业基础条件测试2.舞蹈剧目表演(自选舞蹈剧目片段或组合,限时2分钟以内)
复试:舞蹈评论(观看舞蹈作品,写出评论文章)
|
|
戏
曲
学
院
|
表演
|
戏曲表演
|
10
|
初试:戏曲唱念、形体基本功
复试:1.自选剧目片段(10-15分钟) 2.简谱视唱
|
戏曲表演为京剧表演。
|
|
音乐表演
|
戏曲音乐伴奏
|
5
|
初试:戏曲音乐片段或民族器乐曲一首
复试:1.戏曲音乐片段或民族器乐曲一首(演奏曲目不得与初试重复) 2.乐理 3.简谱视唱
|
戏曲音乐伴奏为京剧伴奏,包括文场乐器和武场乐器。
文场:京胡、京二胡、月琴、三弦;
武场:板鼓、铙钹、大锣、小锣。
|
|
传
媒
学
院
|
广播电视编导
|
|
17
|
笔试:影视艺术评论与创作
|
|
|
动画
|
|
20
|
命题创作(角色造型表现)
|
考试用纸8开素描纸,绘画工具不限。
|
|
电
影
学
院
|
戏剧影视美术设计
|
|
25
|
1.素描(半身像,提供相关照片,8开纸)
2.色彩(头像,提供相关照片,8开纸)
|
考生矫正视力在4.8以上。
|
|
影视摄影与制作
|
|
10
|
笔试:视听常识与分析设计
|
|
|
书
法
学
院
|
书法学
|
|
10
|
1.楷书(四尺斗方)
2.行草书(四尺斗方)
3.篆刻(A4标准纸)
|
考生矫正视力在4.8以上。
|
六、打印专业成绩单
我校将根据专业成绩及合格比例划定专业合格线[划线原则:按计划数的4倍划定专业合格线,其中基本乐科(含乐理、练耳、简谱视唱)未过线,单科成绩为“0”分,专业总成绩不足60分,考试违纪或作弊的不在合格范围之内]。
4月中旬考生可登陆网址http://zsbgs.sdca.edu.cn进入“校考成绩查询系统”查询考试结果,打印成绩单。合格考生不寄发专业合格证。
七、录取办法
我校按照专业志愿优先原则进行录取。
按照教育部有关文件规定,我校为独立设置的本科艺术院校,可自行划定文化录取控制分数线。如有部分省份要求文化录取控制线不得低于当地艺术类最低文化控制线,按各省份文件规定执行。
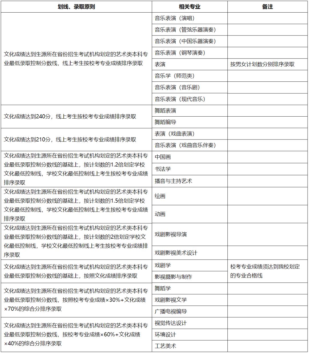
(一)本科划线、录取原则
|
划线、录取原则
|
相关专业
|
备注
|
|
文化成绩达到生源所在省份招生考试机构划定的艺术类本科专业最低录取控制分数线,线上考生按校考专业成绩排序录取
|
音乐表演(演唱)
|
|
|
音乐表演(管弦乐器演奏)
|
|
|
音乐表演(中国乐器演奏)
|
|
|
音乐表演(钢琴演奏)
|
|
|
表演
|
按男女计划数分别排序录取
|
|
音乐学(师范类)
|
|
|
音乐表演(音乐剧)
|
|
|
音乐表演(现代音乐)
|
|
|
文化成绩达到240分,线上考生按校考专业成绩排序录取
|
舞蹈表演
|
|
|
舞蹈编导
|
|
|
文化成绩达到210分,线上考生按校考专业成绩排序录取
|
表演(戏曲表演)
|
|
|
音乐表演(戏曲音乐伴奏)
|
|
|
文化成绩达到生源所在省份招生考试机构划定的艺术类本科专业最低录取控制分数线的基础上,按计划数的1.2倍划定学校文化最低控制线,学校文化最低控制线上考生按校考专业成绩排序录取
|
中国画
|
|
|
书法学
|
|
|
播音与主持艺术
|
|
|
文化成绩达到生源所在省份招生考试机构划定的艺术类本科专业最低录取控制分数线的基础上,按计划数的1.5倍划定学校文化最低控制线,学校文化最低控制线上考生按校考专业成绩排序录取
|
绘画
|
|
|
动画
|
|
|
文化成绩达到生源所在省份招生考试机构划定的艺术类本科专业最低录取控制分数线的基础上,按计划数的2倍划定学校文化最低控制线,学校文化最低控制线上考生按校考专业成绩排序录取
|
戏剧影视导演
|
|
|
戏剧影视美术设计
|
|
|
文化成绩达到生源所在省份招生考试机构划定的艺术类本科专业最低录取控制分数线的基础上,按照文化成绩排序录取
|
戏剧学
|
校考专业成绩须达到我校划定的专业合格线
|
|
影视摄影与制作
|
|
文化成绩达到生源所在省份招生考试机构划定的艺术类本科专业最低录取控制分数线,按照校考专业成绩×30%+文化成绩×70%的综合分排序录取
|
舞蹈学
|
|
|
戏剧影视文学
|
|
|
广播电视编导
|
|
|
文化成绩达到生源所在省份招生考试机构划定的艺术类本科专业最低录取控制分数线,按校考专业成绩×60%+文化成绩×40%的综合分排序录取
|
视觉传达设计
|
|
|
环境设计
|
|
|
工艺美术
|
|
(二)分数计算
针对各省高考总分和单科成绩不统一的问题,我校均将根据山东省高考文化成绩标准进行折算。
(三)专业录取过程中,如最后一名出现并列现象将按照以下录取原则执行:
1.以专业成绩排序录取为原则的相关专业,如出现并列现象,取文化成绩高者。
2.以综合分成绩排序录取为原则的相关专业,如出现并列现象,取文化成绩高者。
3.以文化成绩排序录取为原则的相关专业,如出现并列现象,取语文成绩高者。
八、2021年专业招生变化
2021年起,音乐与舞蹈类部分专业初试将采用网络上传录像的方式组织报名考试。
九、其他几项规定
1.根据教育部文件精神,对在我校艺术专业考试中被认定为违规的考生,我校将其违规情况书面报生源所在省级招生主管部门,由省级招生主管部门按照相关规定进行处理。
2.本科专业实行学分制收费,收费标准按照山东省物价局鲁价费函〔2018〕72号文件执行。
3.新生入学后,由学校组织新生入学资格审查,对不符合条件或有徇私舞弊等行为者按相关规定处理。
4.2020年招生计划如有变动,以山东省发改委和山东省教育厅最终下达的计划为准。
十、本校招生信息暂以本简章和学校本专科招生信息网公布的信息为准,如遇有上级政策调整及其他变化,以本校2020年发布的招生章程为准。我校未成立除本校招生办公室以外的任何招生咨询机构,未委托任何社会机构或校外人员代为发布招生广告、宣传资料或代理招生。2020年招生专业考试信息,均以我校官方网站公布信息为准(http://zsbgs.sdca.edu.cn)。未经许可,谢绝摘录、转载,违者必究。
十一、招生咨询电话:0531-86423303 ;0531-86423300。